




产品概述
在不依赖参考基因组的情况下,通过新一代测序技术(如Pacbio Hifi、Hi-C等)获得动植物细胞核内基因组全部序列信息,并基于此研究物种演化关系、基因组进化和分子进化等。同时,为该物种构建一个全面的研究平台,推动后续的功能基因挖掘、分析以及实验验证。
技术参数
.jpg)
备注:具体测序深度还需参考研究目的、基因组复杂度和测序技术方法等信息。
分析流程

元莘优势
高水平生信团队,团队成员拥有10年的基因组项目经验,已在Nature、NG、NC、MBE、PNAS上发表多篇高分文章
依据研究目的,制定个性化的研究方案,专业化的生物信息学分析
专业化的实验团队,提供高精准度的测序数据
分析示例

基因组全貌

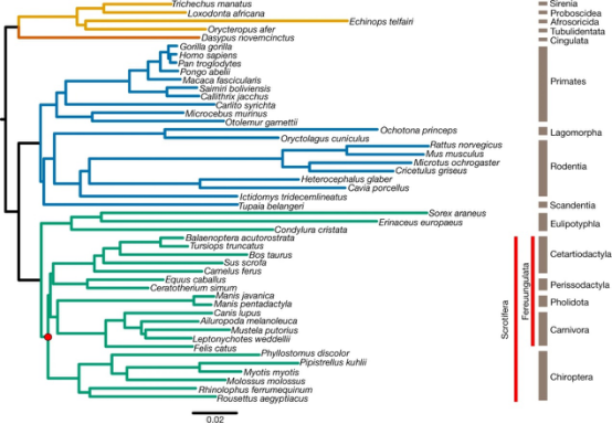
系统发育树

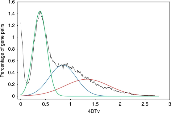
全基因组复制事件

基因家族分析
邮 箱:marketing@origin-gene.com
电 话:400-8899-254
地 址:上海市闵行区谈家塘路155号A1座2层
邮 编:200241
Copyright © 2022 版权所有:上海元莘生物医药科技有限公司 苏ICP备2025166411号-1 苏ICP备2025166411号-2