




产品简介
基于nanopore三代测序平台的转录组测序研究, 无需打断, 直接读取反转录的全长cDNA, 能够有效的获取高质量的单个RNA分子的全部序列, 准确辨别二代测序无法识别的同源异构体(isoform) 、同源基因、超家族基因或等位基因表达的转录本。Nanopore测序方式主要适用于有参考基因组的物种。
技术参数
分析流程

ONT流程图
元莘优势
Nanopore高质量测序平台、有效数据高覆盖度、高均一性
高水平生信团队,为您提供优质个性化服务
一对一售后服务,高效对接项目问题
分析示例

1. 染色体覆盖深度分布图

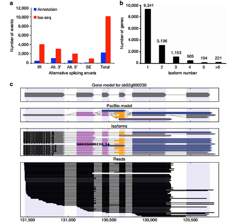
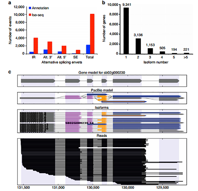
2. 可变剪切事件
邮 箱:marketing@origin-gene.com
电 话:400-8899-254
地 址:上海市闵行区谈家塘路155号A1座2层
邮 编:200241
Copyright © 2022 版权所有:上海元莘生物医药科技有限公司 苏ICP备2025166411号-1 苏ICP备2025166411号-2