




产品介绍
宏病毒组学(Viral Metagenomics)是在宏基因组学理论的基础上,结合现有的病毒分子生物学检测技术而兴起的一个新的学科分支。宏病毒组直接以环境中所有病毒的遗传物质为研究对象,能够快速准确的鉴定出环境中所有的病毒组成,在病毒发现、病毒溯源、微生物预警等研究方面具有重要作用。可应用于人或动物肠道或者血液样本、海洋、土壤等的研究,用以挖掘潜在的对人类和环境的危害。
技术参数

备注:具体测序深度还需参考研究目的、基因组复杂度和测序技术方法等信息。
分析流程

元莘优势
依据研究目的,制定个性化的研究方案,专业化的生物信息学分析
专业化的实验团队,提供高精准度的测序数据
周到的售后服务,完成文章发表前的分析需求
分析示例

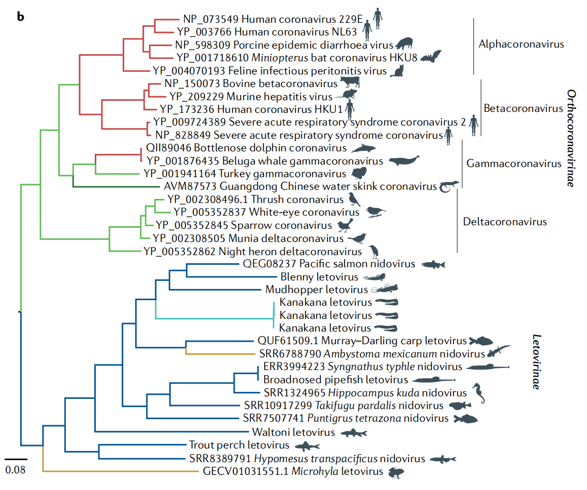
病毒系统发育树

病毒相对丰度

病毒宿主预测分析
邮 箱:marketing@origin-gene.com
电 话:400-8899-254
地 址:上海市闵行区谈家塘路155号A1座2层
邮 编:200241
Copyright © 2022 版权所有:上海元莘生物医药科技有限公司 苏ICP备2025166411号-1 苏ICP备2025166411号-2